一、公司简介
沈阳地铁集团有限公司是沈阳市市属大型国有全资公司,深耕“轨道建设、轨道运营、资源开发、产业投资”四大业务板块,坚持以改革促发展,以成果惠民生,推动企业发展与服务民生同频共振。为满足地铁集团战略发展及业务需要,现通过市场化公开招聘方式选拔优秀人才。
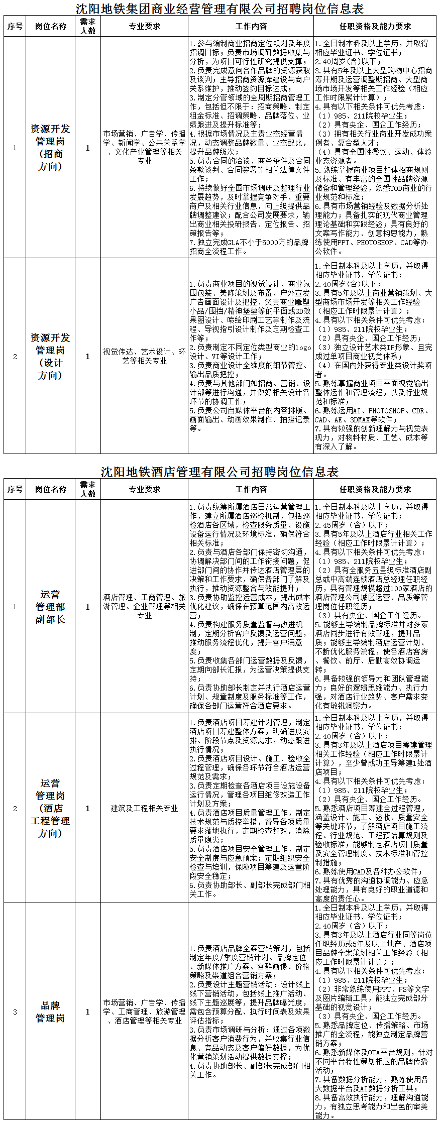
二、招聘岗位

三、报名条件
(一)基本条件
1.拥护中华人民共和国宪法,拥护中国共产党领导和社会主义制度;
2.具有良好的政治素质和道德品行;
3.具有正常履行职责的身体条件和心理素质;
4.具有符合职位要求的工作能力,具备岗位职责所必须的学历、学位、专业技术职称或职业资格,且符合法律法规及行业管理等对相关岗位规定的条件;
5.具有勇于担当、求真务实的工作作风,具有创新发展、专注品质、追求卓越的精神,有强烈的事业心、责任感和使命感。
(二)岗位资格条件
详见附件(见文中最下方)。
(三)不接受报名情形
1.曾受过刑事处罚或治安管理处罚的;
2.曾被开除党籍、公职或因违纪违规被开除、辞退、解聘的;
3.涉嫌违法违纪正在接受调查尚未做出结论的;
4.与劳动关系所在单位存在劳动纠纷,尚未解决的;
5.处于受处分期间或者未满影响期限的;
6.被依法列入失信联合惩戒对象名单的;
7.聘用后构成回避关系的;
8.法律法规规定不得聘用的其他情形的。
四、招聘程序
(一)报名
1.电脑端登录沈阳地铁官方网站
( https://www.symtc.com/index ),点击 "人才招聘" 板块的 "投递简历" 进行报名,按提示填写报名信息。每人仅限报名一个岗位,根据报名岗位资格条件提报相应材料扫描件 (JPG 格式),材料提交不全视为无相关材料,资格审查不通过。
2.根据报名岗位资格条件上传材料包括:全日制毕业证书、学位证书 (本科及以上提供)、中国高等教育学生信息网打印带二维码的《教育部学历证书电子注册备案表》(涉及国境外学历学位的需要提供教育部留学服务中心出具的认证报告扫描件)、职称证书、职 (执) 业资格证书、国家大学英语四级或以上成绩单等相关材料。
报名信息填写前请认真阅读 "应聘须知",报名信息提交后,点击下方 "导出报名表" 按钮,下载个人《报名登记表》。应聘人员持《报名登记表》纸质版 (最下方须本人签字确认) 参加后续相关招聘流程。
报名时间:2025年10月16日至10月27日11:00
咨询电话:024-96200
咨询时间:工作日 9:00-11:30,13:30-17:00。
(二)资格审查
根据招聘基本条件及岗位资格条件进行筛选,通过首轮资格审查的人员进入笔试环节。资格审查贯穿招聘工作全过程,在各环节发现报考人员不符合报考资格条件的,均可取消其报考资格或者录用资格。报考人员提供虚假报考申请材料或恶意注册报名信息、扰乱报名秩序的,一经查实,将取消报考资格,涉及伪造、编造有关证件、材料、信息骗取考试资格的,将按有关规定严肃处理。
(三)笔试及面试
1.根据首轮资格审查结果,原则上按照不低于 1:5 比例择优确定笔试人选,岗位报名人数不足比例的,按实际报名人数确定笔试人选,如资格审查通过的报名人员少于3人,取消本次招聘。
2.笔试
(1)笔试内容:通用能力测试、专业知识测试等。
(2)笔试形式:采取线下闭卷形式。
3.面试主要测试评价应聘人员综合能力素质、个性特征等与应聘岗位的适应程度。根据笔试成绩及排名,原则上按每个岗位不低于1:3比例确定参加面试人选,根据面试成绩由高分至低分顺序,确定拟聘初步人选。
4.公司将根据报名实际情况以短信方式通知符合条件人员参加相关招聘流程,请持续关注沈阳地铁官方网站及手机短信。
(四)体检与考察
1.体检。对拟聘人选安排到指定机构体检。如有放弃体检或体检不合格者,不予录用。
2.考察 (背景调查)。对体检合格人员进行考察 (背景调查),包括但不限于对人员身份信息、学历信息、人事档案、法院民事诉讼信息、金融风险记录等进行核查。如有放弃考察或不合格者,不予录用。
(五)确定拟录用人员及公示
根据体检、考察 (背景调查) 情况确定拟录用人员,并在沈阳市国资委官网、阳光国企、沈阳地铁官方网站进行公示,公示期为5个工作日。
监督举报电话:
沈阳市纪委监委:024-12388
沈阳市国资委:024-31290269
沈阳地铁集团有限公司纪检监察部:024-24100148
(六)录用
公示期满无问题的,按规定签订《劳动合同书》,办理相关手续。公开招聘人员实行试用期制度,试用期满合格的,予以正式录用;不合格的,取消录用。
五、相关说明
1.本次考试不收取任何费用,不指定考试辅导用书,不举办也不委托任何机构举办考试辅导培训班;
2.沈阳地铁集团有限公司所属公司招聘工作,均由沈阳地铁集团有限公司统一发布招聘公告并组织实施。我公司不委托社会机构或个人代为招聘;
3.本次招聘相关流程由第三方负责,最终解释权归沈阳地铁集团有限公司。
附件:沈阳地铁集团有限公司所属公司招聘岗位信息表(见下图)



